| The mechanisms of the protective effects of reconstituted skim milk during convective droplet drying of lactic acid bacteria
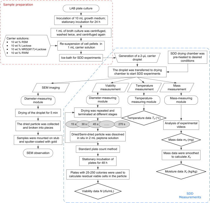
Food Research International 2015, Reconstituted skim milk (RSM) is a reputed protective carrier for improving the survival ratio of lactic acid bacteria (LAB) after spray drying; however the underlying mechanisms of the prominent protection remains unclear. In this study, the inactivation histories of two LAB strains during droplet drying with four carriers were experimentally determined, and the effects of droplet drying parameters on LAB inactivation were investigated. For the first time, the possible contribution of each RSM components to the maintenance of LAB viability during drying was discussed. Rapid inactivation of LAB cells only started at the later stage of drying, where RSM could maintain viability better upon both high droplet temperature and low moisture content than the other three carriers tested. Such protective effects was attributed to calcium and milk proteins rather than lactose. Upon the rapidly increasing droplet temperature at the later stage, calcium might enhance the heat resistance of LAB cells, whereas proteins might lead to a mild temperature variation rate which was beneficial to cell survival. LAB cells dried in the reconstituted whole milk showed the most advanced transition of rapid viability loss, with transition temperature at around 60 °C, in contrast to 65-70 °C in lactose and MRS carriers and 75 °C in the RSM carrier. The detrimental effects could be due to the high level of milk fat content. The proposed effects of each RSM components on LAB viability would be useful for constructing more powerful protectants for production of active dry LAB cells via spray drying.
链接: http://www.sciencedirect.com/science/article/pii/S0963996915301241 |
